1月27日,沈陽藥科大學官方發布:華中科技大學同濟藥學院李華教授、沈陽藥科大學無涯學院陳麗霞教授等組成的聯合攻關小組,篩選得到33個2019-nCoV_PLP的潛在抑制劑,預期有較好的抗2019-nCoV活性,更昔洛韋為其中之一(見表1)。




新冠肺炎的戰斗還在繼續,雖然目前缺乏對抗新型冠狀病毒的特效藥,但是通過目前已有的抗病毒藥物、抗菌藥物以及呼吸支持等綜合治療方案的干預下,也可對病情的恢復起到一定的作用。
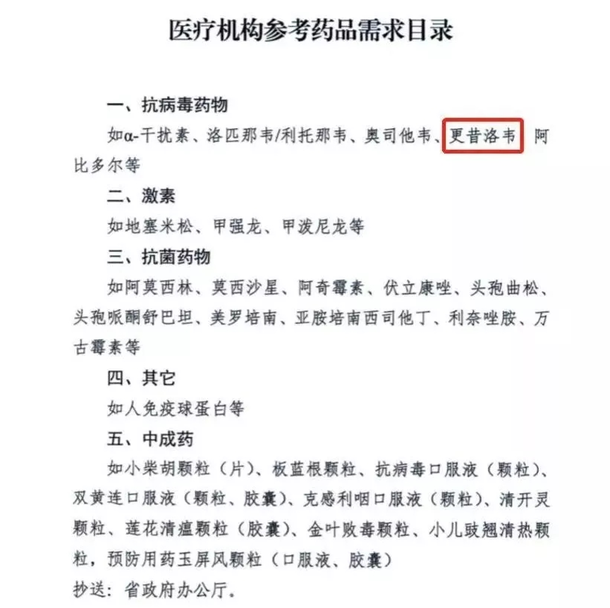
▲廣東省衛生健康委員會《關于提供新型冠狀病毒感染的肺炎防控物資參考清單函》


▲安徽省醫療保障局《新型冠狀病毒感染的肺炎治療藥品供應保障工作方案》

武漢同濟醫院專家在《Radiology》上發表的研究提到,1名42歲的患者在2020年1月1日住院,在此期間接受更昔洛韋、奧司他韋以及其他抗菌藥物治療,最終于2020年1月25日治愈出院。
頂級醫學期刊《柳葉刀》(The Lancet)于北京時間1月30日在線發表中國新型冠狀病毒(2019-nCoV)感染患者的臨床數據,這項回顧性研究由武漢市金銀潭醫院、上海交通大學醫學院附屬瑞金醫院、中科院武漢病毒研究所的一線臨床工作者和專家合作完成。在治療方面,論文中提到,所有患者(99例)均被隔離治療,其中75例(76%)患者接受抗病毒治療,包括奧司他韋、更昔洛韋、以及最近引起廣泛關注的抗HIV感染療法洛匹那韋/利托那韋。本次研究結果顯示,99例患者的病死率為11%。


雖然更昔洛韋對此次的新型冠狀病毒感染是否有治療作用目前尚無定論,但是它目前是廣東省衛生健康委員和安徽醫療保障局發布的防控新冠病毒藥物之一,同時也被專家采納用于新冠肺炎的治療,期望更昔洛韋能在新冠肺炎的防治工作中起到一定的作用,早日結束疫情。

更昔洛韋為廣譜抗病毒藥 ,對巨細胞病毒、單純皰疹病毒、水痘-帶狀皰疹病毒、EB病毒、腺病毒所致感染有很好的療效。
海南全星制藥有限公司生產的更昔洛韋分散片,具有以下優勢:
① 國家醫保乙類,全國僅有三家批文
② 治療巨細胞病毒感染首選藥物
③ 廣譜抗病毒,活性強大,作用迅速,效果持久,不易耐藥
④ 分子量小,易透過血腦屏障
⑤ 毒副作用小,很少引起骨髓抑制,不良反應發生率低,安全性好
⑥ 臨床路徑指導用藥,權威指南推薦用藥,適應癥廣,多科室用藥
⑦ 分散片劑型吸收快,生物利用度高,服用方便,依從性好


